幽门螺杆菌(Helicobacter pylori, Hp)是公认的胃癌的致病因素,随着对Hp研究的不断深入,目前也有多项研究表明幽门螺杆菌感染个体患结直肠癌(CRC)的风险增加了近两倍。
有一篇发表在Gut(IF:19.819)上的关于幽门螺杆菌与结直肠癌的文章“ Helicobacter pylori promotes colorectal carcinogenesis by deregulating intestinal immunity and inducing a mucus-degrading microbiota signature”是由德国慕尼黑工业大学医学院Markus Gerhard教授带领其团队联合发表的。
前言
幽门螺杆菌感染使肠道的免疫应答特征、微生物菌群组成和内稳态发生改变,并激活癌症信号通路来促进结直肠癌的发生。本文的研究成果再次确认了幽门螺杆菌与结直肠癌发生的密切关系。
研究方法
研究者们用幽门螺杆菌感染了两种结直肠癌小鼠模型(Apc+/min 和 Apc+/1638N),再通过流式细胞术、芯片细胞术、免疫组织化学和单细胞RNA测序等方法,全面分析了幽门螺杆菌诱导的肠道免疫应答和上皮特征的变化。在无菌小鼠和粪便转移实验中对微生物特征进行了表征和评估。
研究结果
幽门螺杆菌感染促进Apc突变小鼠的肠道癌变。
Apc+/min小鼠在幽门螺杆菌感染12周后,只有60%的小鼠存活(图1A)。与未感染的对照组相比,感染Apc+/min小鼠的小肠和结肠肿瘤负荷增加(图1B/C)。在Apc+/ 1638n100小鼠中也观察到类似的结果,感染后肿瘤数量和大小都显著增加,且结肠肿瘤仅在幽门螺杆菌感染小鼠中检测到(图1)。
图1. 幽门螺杆菌促进APC小鼠模型肠道癌变
文章研究结果表明,幽门螺杆菌感染诱导了幽门螺杆菌特异的促炎免疫反应,导致Foxp3+调节性 T (Treg) 细胞的缺失和它们向Foxp3+ IL-17A+ T细胞的分化。此外,在肠道和结肠上皮中,幽门螺杆菌诱导强促炎反应伴随着致癌性STAT3通路的激活和杯状细胞的缺失,改变肠道免疫状态,破坏肠道屏障的完整性,还改变了肠道微生物的特征,促进了肿瘤的发展。
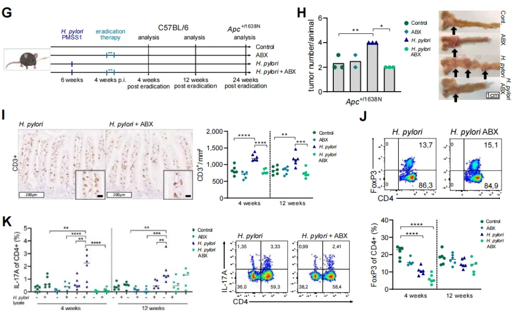
幽门螺杆菌诱导的结直肠癌可以通过根除来预防。
研究者通过三联疗法治疗小鼠来确定根除幽门螺杆菌感染是否可以消除其致癌过程(图 2G)。在根除抗生素后,肿瘤负荷与未感染对照组处于相同水平(图 2H)。且这种肠道免疫反应的潜在变化是由幽门螺杆菌感染直接诱导的与突变的 Apc 无关。对根除了幽门螺杆菌C57Bl/6野生型小鼠,在根除后4周和12 周的小鼠的胃、小肠和结肠(图 2I)中发现较低的 CD3+ T细胞浸润。治疗后 4 周,根除小鼠的 Treg 细胞百分比有所降低,而治疗后 12 周,观察到 FoxP3+ T 细胞的百分比恢复(图 2)。
在受感染的小鼠中观察到特异性 IL-17A/CD4+ T 细胞反应,该反应最初在根除治疗后消失,但在较长的恢复时间后重新出现(图 2K),支持对幽门螺杆菌反应的特异性。重要的是,感染清除导致 STAT3 激活和 PAS 阳性细胞数量正常化(图 2L),证实幽门螺杆菌对这些变化负有特殊责任。
结果表明,幽门螺杆菌通过塑造肠道和结肠免疫反应并诱导肠道/结肠微生物群和上皮稳态的变化,直接增强结肠癌的发生。根除幽门螺杆菌感染也可防止其在结肠中的促肿瘤作用,从而提供一种可能的额外策略来降低 CRC负担。
图2. 幽门螺杆菌引起的肠道癌变可以通过根除来预防
研究结论
本研究提供了坚实的实验证据,证明幽门螺杆菌感染是结直肠癌发生的一个强有力的促进因子。而幽门螺杆菌引起的肠道癌变可以通过根除来预防。
尽早筛查及诊治幽门螺杆菌是关键,根除幽门螺杆菌恢复肠道内稳态,使杯状细胞重现,使肠道免疫特征正常化。
